在职研究生 | 海南医科大学2026年同等学力申硕招生简章


海南医科大学是国家第一批卓越医生教育培养计划项目试点高校、教育部第一批专业综合改革试点本科院校、海南省特色高水平大学建设单位、国家紧急医学救援队(海南)牵头单位。
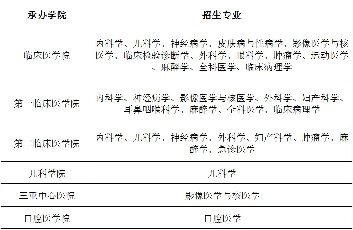
学校拥有10家非直属附属医院和2个合作共建疾病预防控制中心,为临床教学提供了有力支撑。现有国家临床重点专科22个,临床医学进入ESI学科排名前5‰,有临床医学、基础医学、药学和生物学4个一级学科博士学位授权点和临床医学专业学位博士授权点,有基础医学等7个一级学科硕士学位授权点和临床医学等8个专业硕士学位授权点。

1、拥护中华人民共和国宪法,遵守法律、法规,品行端正的在职人员。
2、已获得学士学位证满三年;或虽无学士学位但已获硕士或博士学位;或通过教育部留学服务中心认证的国(境)外学士、硕士或博士学位获得者。















