在职研究生 | 江西中医药大学2026年同等学力申硕招生简章


江西中医药大学创建于1959年,是教育部、国家中医药管理局与江西省人民政府共建公办普通本科高校。
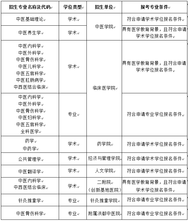
学校现有中医学、中药学等博士一级学科学位授权点2个、中医学博士专业学位类别1个,硕士一级学科学位授权点6个、硕士专业学位类别6个。有江西省一流学科3个,国家中医药管理局重点学科18个,国家临床重点专科(专病)7个。

1、拥护中华人民共和国宪法,遵守法律、法规,品行端正的在职人员。2、申请硕士学位的在职人员应具有大学本科且已获得学士学位,并在获得学士学位后工作三年以上(含三年)或者虽无学士学位但已获硕士或博士学位,在申请学位的专业或相近专业做出成绩。



实行线上和线下授课结合的方式













