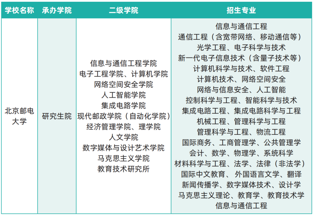
在职研究生 | 北京邮电大学2026年同等学力申硕招生简章
作者:小易
发布时间:2026-03-23
点击数:


北京邮电大学是新中国第一所邮电高等学府,是教育部直属、工业和信息化部共建的全国重点大学,是一所以信息科技为特色、工学门类为主体、工管文理交叉融合的研究型大学,是我国信息科技人才的重要培养基地。学校信息与通信工程、计算机科学与技术以及电子科学与技术3个一级学科在教育部学科评估中被评为A类学科,其中信息与通信工程为A+学科。

1、拥护中华人民共和国宪法,遵守法律、法规,品行端正的在职人员。
2、已获得学士学位证满三年;或虽无学士学位但已获硕士或博士学位;或通过教育部留学服务中心认证的国(境)外学士、硕士或博士学位获得者。















